| 索引号 | 53040020251631713 | 文     号 |   |
| 来   源 | 本单位产生 | 公开日期 | 2025-10-30 |
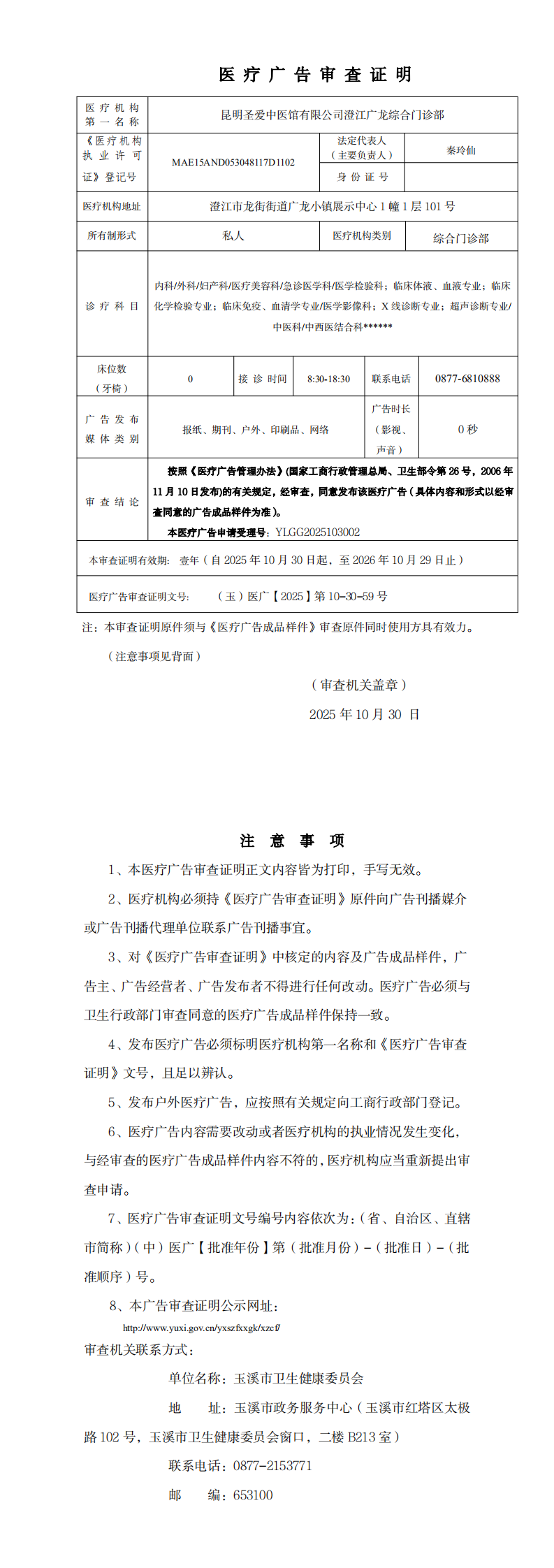
昆明圣爱中医馆有限公司澄江广龙综合门诊部医疗广告审查证明及样件(公示)
相关阅读:
- 玉溪国家高新区主要领导职责及分工 2025-04-22
- 玉溪市国资委监管企业2026年1月主要经济指标公示信息 2026-02-14
- 玉溪市生态环境局关于2026年2月13日建设项目环境影响评价文件受理情况的公示 2026-02-13
- 2026年1月云南及周边地震活动概况 2026-02-13
- 玉溪市生态环境局关于2026年2月12日建设项目环境影响评价文件拟审批情况的公示 2026-02-12
- 玉溪市生态环境局关于2026年2月12日建设项目环境影响评价文件拟审批情况的公示 2026-02-12
- 玉溪市生态环境局关于2026年2月12日建设项目环境影响评价文件拟审批情况的公示 2026-02-12
- 澄江至华宁高速(华宁县境内)第四批临时用地土地复垦方案报告书审查结果公示 2026-02-13

滇公网安备 53040202000080号

