| 索引号 | 53040020201190486 | 文     号 |   |
| 来   源 | 玉溪市人民政府网 | 公开日期 | 2020-10-15 |
相关解读:
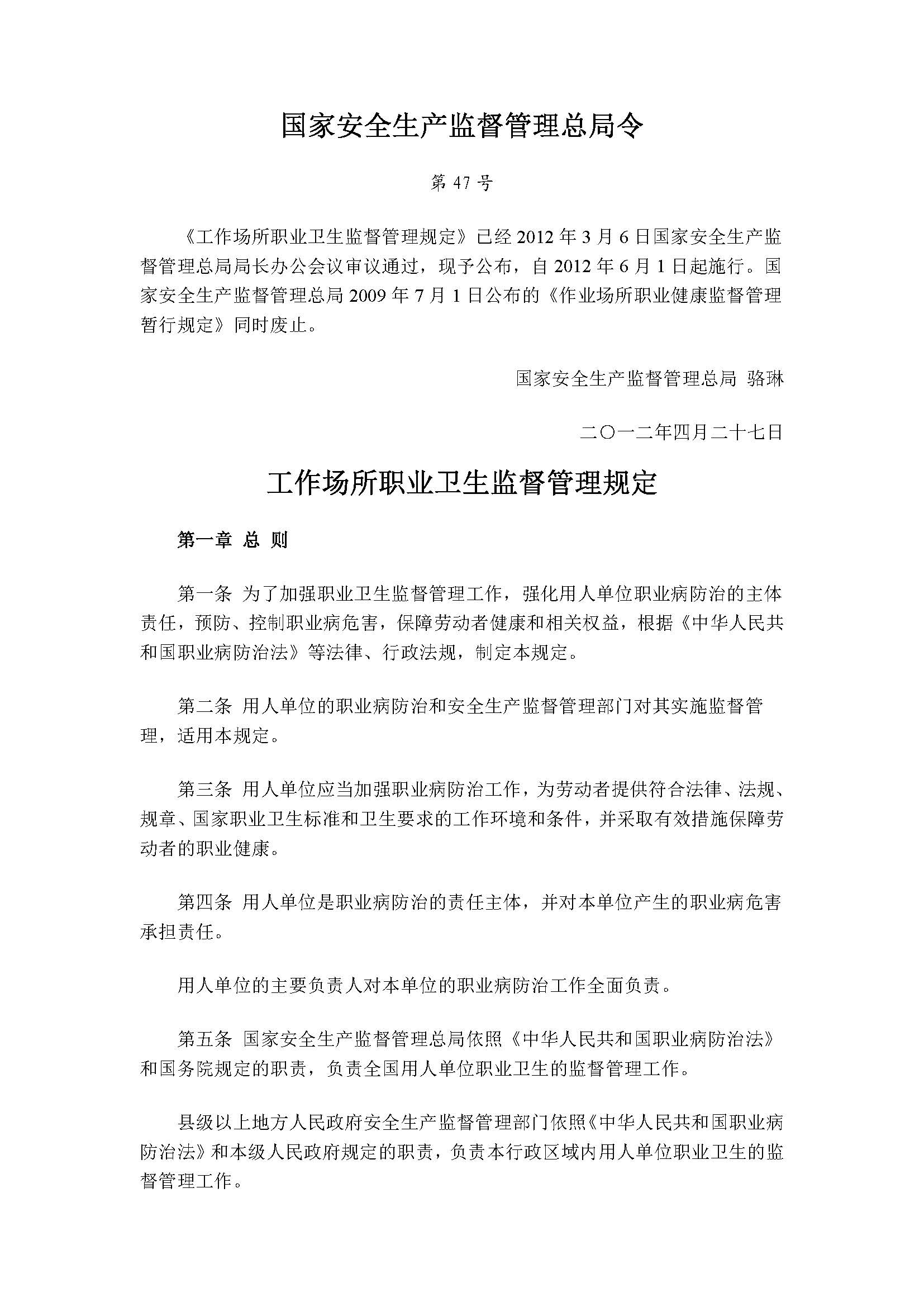
国家安全生产监督管理总局令47
相关阅读:
- 筑牢安全防线 护航复工复产—— 全市工贸企业节后复工复产安全生产业务视频培训圆满举办 2026-03-03
- 玉溪市应急管理局2026年度安全生产监督检查(涉企行政检查)计划表 2026-02-27
- 玉溪市生态环境局华宁分局积极服务企业做好2026年强制性清洁生产工作 2026-02-03
- 绷紧“安全弦”,把好“平安关” ——元江县开展工贸行业节前安全生产专项检查 2026-02-13
- 2026年1月全市生产安全事故情况 2026-02-13
- 玉溪市人民政府国有资产监督管理委员会2026年部门预算公开说明 2026-02-09
- 元江县多举措抓好岁末年初安全生产工作 2026-01-30
- 玉溪市交通运输局安全生产委员会召开2026年第一次全体(扩大)会议 2026-01-29
- 2025年全市生产安全事故情况 2026-01-22
- 市、县应急管理局联合开展工贸企业岁末年初安全生产指导帮扶 2026-01-21















滇公网安备 53040202000080号

