| 索引号 | 53040020251628745 | 文     号 |   |
| 来   源 | 本单位产生 | 公开日期 | 2025-09-29 |
相关解读:
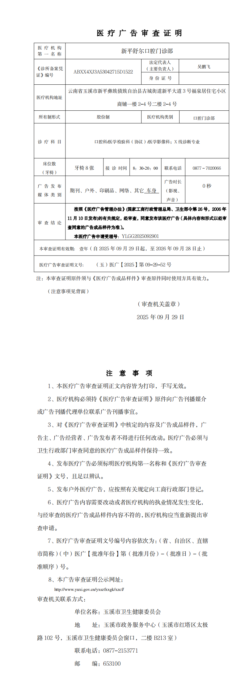
新平舒尔口腔门诊部医疗广告审查证明及样件
相关阅读:
- 玉溪国家高新区主要领导职责及分工 2025-04-22
- 2026年1月云南及周边地震活动概况 2026-02-13
- 澄江至华宁高速(华宁县境内)第四批临时用地土地复垦方案报告书审查结果公示 2026-02-13
- 玉溪市水利局主要职能职责及机构设置 2026-02-12
- 玉溪市水利局及局属单位办公地址和联系电话 2026-02-12
- 玉溪市自然资源和规划局关于转发通海县2025年度第一批次城镇建设用地农用地转用及土地征收的批复的通知 2026-02-06
- 江川宋继学口腔诊所《医疗广告成品样件表》及《医疗广告审查证明》 2026-02-05

滇公网安备 53040202000080号

